/docs/
../
QA_Guide.md
README.md
add-to-chrome.md
add-to-firefox.md
adding-new-networks.md
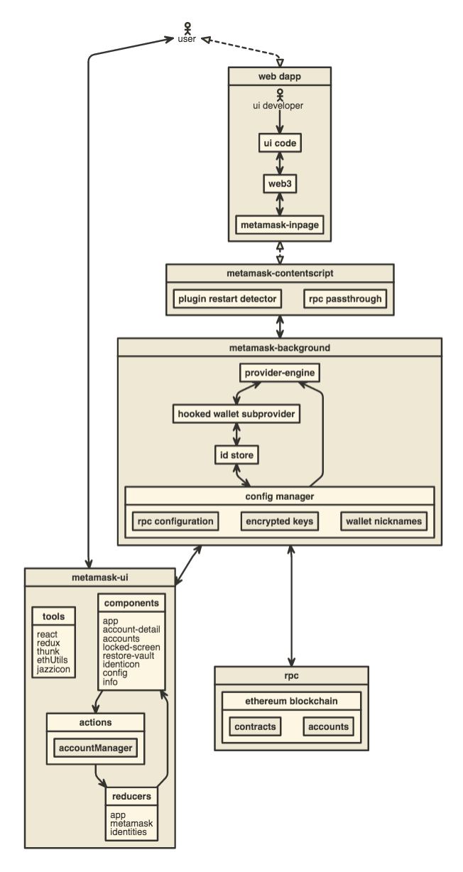
architecture.png
bumping_version.md
developing-on-deps.md
development-visualization.md
extension_description
form_persisting_architecture.md
multi_vault_planning.md
notices.md
porting_to_new_environment.md
publishing.md
send-screen-QA-checklist.md
state_dump.md
team.md
transaction-flow.png
translating-guide.md
ui-dev-mode.md
ui-mock-mode.md
video_script.txt